02 8003 7008
Info@uLoan.Club
About us
How it works
Borrower
Lender
Contact us
Login
Create Account
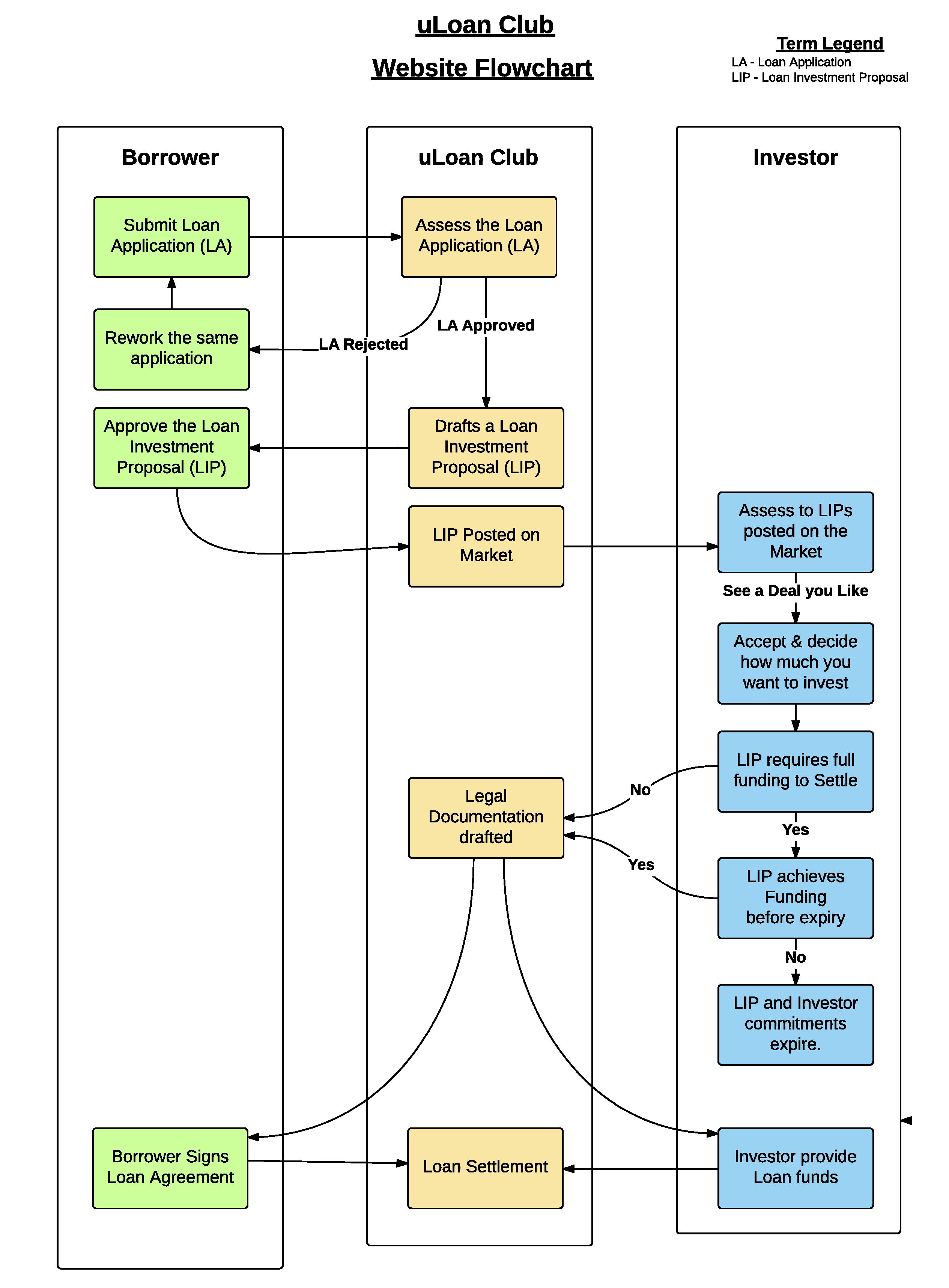
Process Flow Chart